
近期,深圳湾实验室神经疾病研究研究所张勃课题组在Science Advances杂志发表了题为Neuroligin-3 confines AMPA receptors into nanoclusters, thereby controlling synaptic strength at the calyx of Held synapses 的研究论文,提出在中枢神经系统中,自闭症相关的细胞粘附分子Nlgn3通过维持突触后AMPA受体在纳米尺度上的聚集来调节突触传递。
神经元之间的沟通是通过突触连接来实现,正常的突触功能维持对保持大脑生理功能至关重要。大脑发育过程中,神经元通过改变突触数量、突触前神经递质分泌量、突触后受体数量与分布等方式调控突触传递的效率和突触可塑性。突触发育和功能的异常通常导致各种神经发育类疾病,包括自闭症。
突触间高保真的信号传递强烈依赖于突触后神经递质受体和突触前释放位点的对齐。超分辨成像技术研究表明,在体外培养神经元中,突触后AMPA型谷氨酸受体在突触后致密区(PSD)中形成纳米簇(nanocluster)。计算机模拟结果表明,突触后AMPA受体纳米簇与突触前释放位点的错位会导致信号传递的受损,然而,关于这些突触纳米结构对突触功能的调节,目前有诸多关键问题尚未解答,例如,维持这些纳米簇的分子机制是什么,这一调节是否真的在在体(in vivo)组织中发挥功能?
神经连接蛋白(Nlgn1-4)是一类跨突触的细胞黏附分子,包括位于兴奋性突触后的Nlgn1,位于抑制性突触的Nlgn2, 共同位于兴奋性和抑制性突触的Nlgn3, 和位于甘氨酸能突触的Nlgn4。Nlgn横跨突触间隙并结合突触前的Neurexin从而调控突触功能,因此有可能介导突触前后纳米簇的形成或者维持。在体外培养的海马神经元中,过表达Nlgn1可增加突触后AMPA受体的密度并增强兴奋性电流信号的传递,而敲除Nlgn1则减小AMPA受体介导的兴奋性突触后电流。然而在在体情况下,Nlgn1的敲除并不影响AMPA受体的功能和数量。因而,在在体 情况下,Nlgns家族成员是否参与关键突触蛋白纳米簇的形成或者维持尚未有研究。重要的是,Nlgn的突变和神经发育疾病(譬如自闭症)呈现强相关性,因此证明或者证否Nlgn是否参与纳米簇的形成或维持对理解Nlgn在亚突触水平的作用机制及相关疾病的突触机制都至关重要。
近期,深圳湾实验室神经疾病研究研究所张勃课题组在Science Advances杂志发表了题为Neuroligin-3 confines AMPA receptors into nanoclusters, thereby controlling synaptic strength at the calyx of Held synapses 的研究论文,提出在中枢神经系统中,自闭症相关的细胞粘附分子Nlgn3通过维持突触后AMPA受体在纳米尺度上的聚集来调节突触传递。
作者首先利用Cre/loxP技术特异性敲除小鼠脑干巨大突触 (calyx of Held) 中的Nlgn3,发现AMPA受体介导的突触后兴奋电流(EPSC)和微小突触后兴奋电流(mEPSC)的幅值下降且动力学变慢(图一)。Nlgn3和Nlgn1双敲除的突触表型和单敲除Nlgn3的突触表型一致,但敲除Nlgn1并不影响AMPA受体介导的突触传递,这些数据表明Nlgn3对突触传递效率的维持发挥至关重要的作用。

图一:Nlgn3的敲除显著降低兴奋性电流传递的强度以及速度。
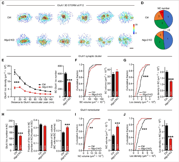
Nlgn3敲除导致突触传递受损可能有三种原因:1)突触前与突触后功能区的错位,2)突触后受体的分布发生改变;3)突触后受体的类型发生改变。为了区分这些可能性,作者采用三维单分子超高分辨显微成像技术(3D-STORM)研究Nlgn3敲除对关键突触蛋白纳米分布的影响,对以上三种可能性进行了系统解析。作者发现,在Nlgn3敲除后突触后PSD-95纳米簇的体积显著增大,其密度显著下降,表明PSD-95在亚突触水平上组织更加松散,而突触前则没有发生明显的改变。与此一致的是,被认为与PSD-95相连的AMPA受体的不同亚基(GluA1和GluA4)的纳米簇其体积在Nlgn3敲除小鼠中同样显著增大,GluA1纳米簇内的分子密度显著下调 (图二),而GluA4纳米簇内的分子密度则无变化。以上结果表明,Nlgn3在体内参与维持突触后纳米簇的聚集,且对不同亚基起着不同的调控作用。

图二:Nlgn3的敲除致使突触后AMPA受体亚基GluA1纳米簇发生扩散。
为了进一步量化Nlgn3敲除导致的AMPA受体的突触前后的错位以及纳米簇分布的变化对突触传递的影响,作者通过计算机模型对突触传递过程进行了精细模拟,并发现,Nlgn3敲除引起的突触纳米结构改变对兴奋性突触后电流的变化贡献显著,证实了Nlgn3敲除通过改变突触前后的对齐和突触后受体纳米簇的维持影响了突触传递的效率(图三)。有趣的是,计算机模拟发现突触后兴奋电流动力学改变可能由AMPA的动力学改变导致,暗示Nlgn3可能参与了包括通道性质在内的更多的分子调节。

图三:Nlgn3参与调控AMPA受体纳米簇的维持。
因此,通过结合多种研究方法,这个工作首次表明,Nlgn3是突触前后的对齐、突触后受体纳米簇的维持,以及确保突触传递高保真度的关键分子;也首次为突触纳米结构可调节突触功能这一假说提供了在体的直接证据。鉴于Nlgn3突变或缺失和自闭症强相关,本研究对于自闭症的致病原因有着重要的启示作用。
张勃课题组博士研究生韩颖为论文的第一作者,中国科技大学唐爱辉课题组博士研究生曹冉为该论文的共同第一作者,张勃特聘研究员为第一通讯作者(lead contact),中国科技大学唐爱辉教授和斯坦福大学Thomas C. Südhof教授为论文的共同通讯作者。张勃课题组的覃丽明博士和加州大学河边分校助理教授Lulu Chen博士亦对本研究做出重要贡献。本研究得到国家自然科学基金、广东省自然科学基金、深港脑科学创新研究院等基金项目的资助。
张勃课题组(www.bozhanglab.org)利用神经科学前沿研究手段并和国内外知名实验室开展深度合作,深度探究神经突触形成及功能的分子机制,以及突触损伤在神经精神疾病中的作用机制。课题组目前有两个主要的研究方向:1),参与突触形成和功能的细胞粘附分子(譬如Nlgn)的作用机制。目前在Nlgns方面的系统深入的研究工作已以 第一通讯或唯一通讯 身份发表了多篇高水平的研究论文,包括 Science Advances (2022)、Journal of Experimental Medicine (2018) 、Molecular Psychiatry (2017, F1000推荐) 、Journal of Neuroscience (2016, F1000推荐)。课题组有多个有趣的相关研究课题正在紧张有序的开展。这一研究方向上,张勃特聘研究员正在主持国自然-国际合作、国自然-优青、国自然-面上等项目。2),参与突触形成和功能的其它分子,主要关注孤儿GPCR,这一方向的多个课题展现出非常好的前景,希望早日和神经科学社区分享我们的研究成果。真诚邀请欢迎有志于分子神经生物学的的科研工作者(助理研究员/博士后/博士研究生)加入我们的课题组。
原文信息:
Neuroligin-3 confines AMPA receptors into nanoclusters, thereby controlling synaptic strength at the calyx of Held synapses
供稿 | 张勃课题组
编辑 | 鲍 啦
欢迎投稿、建议 | media@szbl.ac.cn