
近日,深圳湾实验室分子生理学研究所李芬芳课题组在超声调控血管内皮屏障领域取得新进展。相关成果以“Tuning Endothelial Barrier Permeability with Ultrasound: A Pulse-Length-Dependent Interplay Between Bubble Dynamics and Cellular Bioeffects”为题,发表于国际知名期刊Ultrasonics Sonochemistry。该研究利用自主搭建的声学耦合仿生血管微流控芯片与高速显微成像及荧光成像系统,首次在生理流速条件下直接对比了长脉冲(LP)与短脉冲(SP)超声对微泡动力学、内皮细胞声穿孔和钙信号及跨内皮分子运输的差异化影响,为安全高效的超声辅助药物递送提供了新的“信号感知”设计策略。

图1:实验装置示意图及超声驱动下微通道内微泡动力学
(A)用于在倒置显微镜上对三个平行微通道内进行超声刺激、气泡动力学成像及细胞生物效应研究的实验装置。红色虚线框内展示了微通道与环形超声换能器对准的放大侧视图和底视图。 (B) 在0.5 MPa声压和75ul/min流速下10个超声短脉冲(脉冲长度40 µs,脉冲间隔1 ms)暴露时,微泡群体动态及空间分布的高速记录。(C) 在0.25和0.5 MPa声压和75ul/min流速下1个超声长脉冲(9.09ms)暴露时微泡动力学的高速摄像记录。
从“开得开”到“开得好”:超声给药的关键科学问题
聚焦超声联合微泡技术能够非侵入、可逆地打开血脑屏障,为脑部疾病治疗带来希望。然而,临床常用的长脉冲超声方案在实现药物递送的同时,可能伴随红细胞外渗、水肿等副作用。如何在保证递送效率的同时最大限度降低组织损伤,是领域内亟待解决的核心难题。
李芬芳课题组的前期研究发现,内皮细胞内的钙离子信号是调控细胞间紧密连接、影响旁路转运的关键分子开关(相关成果已发表于Ultrasonics Sonochemistry2025)。然而,不同的超声脉冲参数如何通过改变微泡物理行为,进而触发不同的细胞生化响应,一直缺乏微观层面的直接证据。
声学耦合仿生微流控“眼见为实”:长短脉冲触发不同的微泡行为与细胞响应
为了破解这一谜题,研究团队构建了一套高度集成的实验系统:将1.125 MHz环形超声换能器与倒置显微镜精密耦合,对准内部培养有脑微血管内皮单层的PDMS仿生微通道(宽200 μm,模拟血管尺度)。该系统可在75 μL/min的生理流速下,同步实现微泡动力学的高速摄影(25,000 fps) 与细胞内钙信号、膜穿孔的实时荧光成像。
研究对比了两种具有临床相关性的脉冲模式:

图2. 短脉冲与长脉冲超声暴露下气泡尺寸与数量的分析及被动空化信号检测
(A) 在0.25 MPa和0.50 MPa声压下,连续10个短脉冲(SP)暴露期间微泡体积加权直径随时间的变化。蓝色箭头表示每个超声脉冲的施加时刻。(B) 在0.25 MPa和0.50 MPa声压下,单个长脉冲暴露期间微泡体积加权直径随时间的变化。阴影区域表示超声暴露时段。(C) 短脉冲模式与长脉冲模式下,0.25 MPa与0.5 MPa之间相对气泡数量变化及体积加权直径峰值的统计分析与比较。采用t test检验,每组N = 6个独立芯片实验。在0.5 MPa声压下,短脉冲(D)和长脉冲(E)的被动空化检测(PCD)测量及频谱分析。结果显示微泡动力学主要处于稳态空化。
高速成像显示,两种模式下的微泡“行为模式”存在本质差异。0.5MPa 声压LP模式下,微泡在持续的声场中发生剧烈聚集或融合与长距离水平位移,并在细胞局部产生集中的机械应力。相比之下,0.5MPa 声压SP模式下,微泡仅在每个40微秒脉冲内短暂膨胀和位移,整体分布更均匀,聚集和融合程度显著更低。
这种物理行为的差异直接传导至细胞层面。LP模式导致更高比例和更严重的细胞膜穿孔(Sonoporation),钙信号表现为局灶性、快速消退的特征。SP模式虽然膜穿孔轻微,却激发了更广泛、更均匀、峰值更高的细胞内钙响应,且持续时间更长。这表明SP超声更高效地激活了细胞自身的信号传导网络,而非单纯的物理“打孔”。

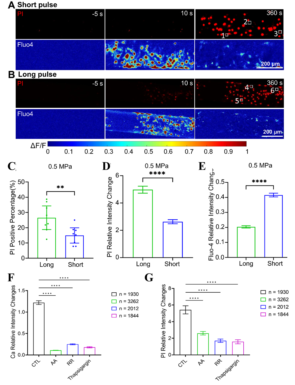
图3. 0.5 MPa声压下短脉冲与长脉冲处理10秒所产生的细胞钙信号与膜穿孔对比以及10秒短脉冲超声诱导细胞钙响应的机制分析和统计
(A)和(B)分别为长脉冲与短脉冲模式下,微通道内bEnd.3细胞单层在0.5 MPa超声暴露前(-5秒)、暴露期间(10秒)及暴露后(360秒)的PI摄取(红色,上排)与钙信号(伪彩色,下排)图像。(C)各独立微流控芯片实验中呈现PI摄取阳性的细胞百分比。每组n = 8个芯片。(D)和(E)分别为上述实验中单个细胞的PI相对强度变化与钙响应峰值统计。图D中,长脉冲与短脉冲模式分别统计N = 11047和11100个细胞;图E中,分别统计N = 11290和11300个细胞。统计分析采用t test。(F)和(G)不同处理组间所有单个细胞的钙信号与PI摄取的统计分析。组间显著性差异采用对所有单个细胞进行的单因素方差分析;****p < 0.0001。各组细胞总数见图例标注。
活性氧(ROS)被证实为SP模式钙信号的关键“信使”
通过药理抑制剂干预,团队进一步解析了SP模式下强烈钙信号的来源。结果显示:
1. 活性氧(ROS) 的作用最为关键——加入抗坏血酸清除ROS后,钙响应几乎被完全抑制。
2. 机械敏感离子通道的钙内流与内质网钙库释放也参与其中。
3. 被动空化检测证实,实验条件处于稳态空化范畴。这表明,即使在非惯性空化的“温和”声场下,微泡振动产生的声化学效应(ROS) 已足以作为关键的生化信使,触发细胞的主动调控。

图4. 短脉冲与长脉冲超声处理下10 kDa和40 kDa FITC-葡聚糖的跨内皮转运
(A)Transwell实验装置示意图。(B)细胞接种后第1天至第5天Transwell中测得的跨内皮电阻值。(C)上方为酶标仪检测示意图,下方为酶标仪测定的10 kDa和40 kDa FITC-葡聚糖标准曲线。(D)不同处理条件下,超声刺激1小时后转运至下室的10 kDa和40 kDa FITC-葡聚糖总量定量结果。此处分别使用了60秒或10秒的短脉冲与长脉冲处理。组间显著性差异采用单因素方差分析确定,每组n = 3–6 transwell孔,* p < 0.05,**p < 0.01,***p < 0.001,****p < 0.0001。
转运实验揭示“殊途同归”:短脉冲依赖信号转导,长脉冲依赖细胞穿孔
在跨内皮渗透性评估中,研究发现了颇具应用指导意义的结果:
这一现象暗示了两种互补的递送机制:长脉冲超声主要依赖跨细胞途径(膜穿孔) 进行物质输送;而短脉冲超声则通过激活钙信号介导的旁细胞途径(紧密连接可逆打开) 实现高效转运。两种模式在适度刺激下都能达到类似的宏观通透效果,但生物物理路径截然不同。
总结与展望
该研究不仅揭示了超声脉冲长度和结构特征如何通过重塑微泡动力学来“编写”下游的细胞穿孔和钙信号指令,更明确了ROS作为声化学信使在温和声场中的关键调控作用。
“我们的工作表明,超声治疗的安全窗不仅取决于微泡的空化效应强度,也取决于它所激活的细胞信号通路的性质。”论文通讯作者李芬芳研究员表示,“这为开发新一代‘信号感知型’超声给药策略奠定了理论基础。例如,未来或许可以利用短脉冲激活钙信号来安全、可逆地调节屏障通透性,而利用长脉冲实现大分子药物的强力跨膜递送,来实现精准治疗。”
深圳湾实验室李芬芳研究员,德国马格德堡奥托·冯·格里克大学的Claus Dieter Ohl教授和北华大学王立英教授为本文的共同通讯作者, 课题组联培硕士生乔超峰、罗思宇和本科实习生刘智慧为本文的共同第一作者,博士生朴英轩为本文的第二作者。该研究得到了国家自然科学基金、广东省自然科学基金及深圳湾实验室启动经费等项目的支持。
李芬芳课题组长期招收以下方向博士后、博士生及研究助理:1)治疗超声,超声成像,超声器件;2) 力学生物学,生物物理;3)动物神经科学。欢迎联系课题组PI: fenfang.li@szbl.ac.cn。课题组网站信息详见https://liff-lab.szbl.ac.cn
原文信息:
Tuning Endothelial Barrier Permeability with Ultrasound: A Pulse-Length-Dependent Interplay Between Bubble Dynamics and Cellular Bioeffects
供稿|李芬芳课题组
编辑|鲍 啦
责编|远 山
欢迎投稿、建议|media@szbl.ac.cn