
实体肿瘤并非孤立存在的癌细胞团,它们往往构建了一个复杂的“堡垒”——肿瘤微环境(TME)。在这个堡垒中,肿瘤相关成纤维细胞(CAFs)就像是勤勉的“建筑师”,编织出致密的基质屏障。这道屏障不仅支持肿瘤生长和转移,更像一堵墙,将免疫细胞和抗癌药物阻挡在外,导致多种疗法失效。如何安全、有效地拆除这道屏障,是目前肿瘤治疗面临的一大挑战。
2026年1月5日,深圳湾实验室梁卓斌团队在国际高水平期刊iMeta(IF 33.2)在线发表了题为 “CAT-BLAST: Engineered Bacteria for Robust Targeting and Elimination of Cancer-Associated Fibroblasts” 的研究论文。该研究开发了一种名为 CAT-BLAST 的工程化细菌平台,通过装备特异性“导航系统”和“爆破装置”,能够精准定位并清除肿瘤微环境中的 CAFs,成功瓦解肿瘤的保护性屏障,为攻克实体瘤耐药性提供了全新的解决策略。

直击痛点:瓦解肿瘤的“保护伞”
在肿瘤微环境(TME)中,肿瘤相关成纤维细胞(CAFs)是基质的主要成分。它们通过分泌细胞外基质,形成了一层致密的物理屏障,不仅限制了免疫细胞的浸润,还阻碍了化疗药物的渗透[1]。成纤维细胞活化蛋白(FAP)在多种癌症的 CAFs 上高表达,而在健康组织中几乎不表达,这使其成为理想的治疗靶点。然而,现有的 CAR-T 或抗体药物在实体瘤中往往面临渗透性差、脱靶毒性等挑战[2]。
基于细菌的癌症疗法提供了一种独特且强大的解决方案。工程化细菌可以作为自主治疗载体,利用其天然的运动能力深度渗透肿瘤,并选择性地在免疫抑制性的 TME 中定植[3-5]。梁卓斌团队基于此开发了 CAT-BLAST(CAF-Targeting Bacteria for Localized And Suppressive Therapy)平台,旨在利用工程细菌作为“特洛伊木马”,深入敌后,精准爆破。

图1 CAT-BLAST 平台工作原理示意图。 (I) 工程化大肠杆菌构建:选用安全底盘(敲除I型菌毛)并装备FAP特异性合成黏附素(SA);(II) 精准杀伤机制:细菌通过SA特异性定植于FAP阳性CAF,分泌ClyA毒素诱导CAF凋亡;(III) 治疗效果:在体内通过清除CAF屏障并产生旁观者效应,高效抑制肿瘤生长
精妙设计:安全底盘+精准导航+强效载荷
为了构建这一高能平台,研究团队对大肠杆菌进行了三步关键的工程化改造:
1. 安全升级(底盘优化): 团队首先敲除了细菌的 I 型菌毛基因(fimA-H),构建了新型底盘菌株 EcB1。这一改造显著降低了细菌对非靶向细胞的非特异性粘附,大大提升了生物安全性。
2. 精准制导(合成黏附素): 团队设计了一种展示在细菌表面的合成黏附素(SA),将高亲和力的 FAP 纳米抗体(Nb.3)锚定在细菌外膜。这如同给细菌装上了“GPS导航”,使其能够特异性地识别并紧紧抓住 FAP 阳性的 CAFs。
3. 定点爆破(细胞毒素): 细菌内部被编程分泌一种名为 ClyA 的成孔毒素。当细菌定植于 CAFs 表面时,释放的毒素不仅能诱导 CAFs 凋亡,还能通过“旁观者效应”杀伤邻近的肿瘤细胞,实现“一石二鸟”的治疗效果。

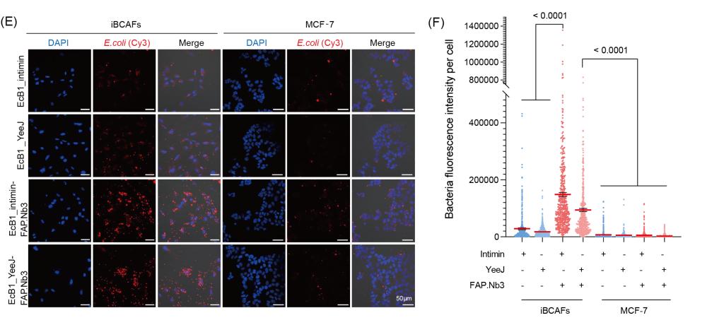
图2 CAT-BLAST体外功能验证。表达FAP纳米抗体的工程菌特异性结合FAP阳性细胞(iBCAFs)
实战演练:多癌种模型中的显著疗效
为了验证该平台的广泛适用性,研究团队首先在多种肿瘤模型中进行了测试,涵盖了同源结直肠癌、黑色素瘤以及乳腺癌、膀胱癌、肺癌、前列腺癌和胰腺癌等多种人源异种移植模型。实验结果表明,CAT-BLAST 具有广谱的靶向能力,在所有测试的 FAP阳性肿瘤模型中,静脉注射后的细菌均成功与 FAP 富集区域实现了特异性共定位,证明了该平台在不同肿瘤微环境中均具有稳健的靶向定植能力。
在小鼠结直肠癌(MC38)和黑色素瘤(B16-F10)模型中,CAT-BLAST 展现了强大的实战能力。
高效定植: 静脉注射后,CAT-BLAST 能够克服肝脾的清除作用,特异性地在富含 CAFs 的肿瘤区域富集,定植能力显著优于非靶向细菌。
强效抑瘤: 无论是在结直肠癌还是在难以治疗的“冷肿瘤”黑色素瘤模型中,CAT-BLAST 均引发了显著的肿瘤组织破坏,有效抑制了肿瘤生长。
良好的安全性: 治疗期间,小鼠体重保持稳定,且并未在主要器官中发现明显的组织损伤,细菌也能在治疗结束后被机体清除,验证了该平台的安全性与耐受性。

图3 CAT-BLAST 在难治性黑色素瘤模型中的靶向定植与治疗效果。 (H) B16-F10 黑色素瘤模型的瘤内注射治疗示意图 ;(I) 不同时间节点的小鼠活体成像显示,FAP 靶向工程菌(EcB1_intimin-FAP.Nb3)在 B16-F10 肿瘤中能更长时间定植,而非靶向菌株迅速扩散 ;(J) 小鼠主要器官的体外成像进一步证实了 FAP 靶向工程菌在肿瘤中的强效定植与富集 ;(K) H&E 染色结果显示,CAT-BLAST 处理组的 B16-F10 肿瘤组织存在明显的破坏与坏死 ;(L-M) 肿瘤生长曲线 (L) 和小鼠体重曲线 (M) 表明,CAT-BLAST 在 B16-F10 模型中显著抑制了肿瘤生长,且小鼠体重保持稳定,表现出良好的耐受性
梁卓斌团队开发的 CAT-BLAST 平台,创新性地将合成生物学与肿瘤免疫治疗相结合。通过“瓦解基质”这一策略,CAT-BLAST 不仅直接清除了保护肿瘤的 CAFs,还重塑了肿瘤微环境,为增强抗肿瘤疗效开辟了新路径。这种模块化的工程细菌平台具有巨大的临床转化潜力,有望在未来成为攻克实体瘤坚固壁垒的一把利剑。
深圳湾实验室梁卓斌特聘研究员为本文的通讯作者。深圳湾实验室/华南理工大学联合培养硕士研究生徐梦迪为本文的第一作者。深圳湾实验室助理研究员Ehsan Hashemi、副研究员高辉等为本工作做出了重要贡献。本研究得到了华南理工大学黄菊芳教授、马毅副教授、南京医科大学附属无锡人民医院毛文君副教授/副主任医师提供的科研合作支持。感谢深圳湾实验室蔡羽轩、闫致强、卢长征、陈美欣课题组、百瑞创新中心以及科研平台为本研究提供的科研材料和仪器技术指导。本研究得到深圳市高层次人才科研基金、深圳湾实验室启动经费、重大项目和奋楫博士后等项目支持。
【梁卓斌课题组】深圳湾实验室梁卓斌特聘研究员,博士生导师,研究方向聚焦前沿基因编辑与合成生物学技术开发应用,破译癌症和衰老分子机制,致力开拓精准医疗新策略。主持和参与多项国内外科研基金,在Nat Biotech.,Nat Comm.等期刊发表论文20余篇,总被引超1800次。
参考文献
1.Mao, Xiaoqi, Jin Xu, Wei Wang, Chen Liang, Jie Hua, Jiang Liu, Bo Zhang, et al. 2021. “Crosstalk Between Cancer-Associated Fibroblasts and Immune Cells in the Tumor Microenvironment: New Findings and Future Perspectives.”Molecular Cancer20: 131. https://doi.org/10.1186/s12943-021-01428-1
2.Shahvali, Sedigheh, Niloufar Rahiman, Mahmoud Reza Jaafari, and Leila Arabi. 2023. “Targeting Fibroblast Activation Protein (FAP): Advances in CAR-T Cell, Antibody, and Vaccine in Cancer Immunotherapy.”Drug Delivery and Translational Research13: 2041–2056. https://doi.org/10.1007/s13346-023-01308-9
3.Nguyen, Dinh-Huy, Ari Chong, Yeongjin Hong, and Jung-Joon Min. 2023. “Bioengineering of Bacteria for Cancer Immunotherapy.”Nature Communications14: 3553. https://doi.org/10.1038/s41467-023-39224-8
4.Vincent, Rosa L., Candice R. Gurbatri, Fangda Li, Ana Vardoshvili, Courtney Coker, Jongwon Im, Edward R. Ballister, et al. 2023. “Probiotic-Guided CAR-T Cells for Solid Tumor Targeting.”Science382: 211–218. https://doi.org/10.1126/science.add7034
5.Huang, Xuehui, Jingmei Pan, Funeng Xu, Binfen Shao, Yi Wang, Xing Guo, and Shaobing Zhou. 2021. “Bacteria-Based Cancer Immunotherapy.”Advanced Science8: 2003572. https://doi.org/10.1002/advs.202003572
原文信息:
CAT-BLAST: Engineered Bacteria for Robust Targeting and Elimination of Cancer-Associated Fibroblasts
文章来源|梁卓斌课题组
编辑|鲍 啦
责编|远 山
欢迎投稿、建议|media@szbl.ac.cn