//探索深圳湾实验室//
可伸缩导航栏
关于我们
概况
实验室领导
组织架构
大事记
产业合作
资料下载
联系我们
科学研究
科研团队
直属研究机构
支撑平台
平台介绍
仪器设备
资讯中心
综合新闻
科研进展
活动预告
人物专访
科普系列
媒体报道
教育培养
招生信息
SMART导师
教学教务
学生活动
人才招聘
招聘公告
招聘岗位
党建工作
组织建设
党建动态
青年风采
SZBL生活
纪律检查
教职工
采购信息
采购意向公开
非公开招标申请公示
招标采购
竞价采购
合同变更/续签申请公示
诚信公示
政策法规
信息公开
地址:深圳市光明区光侨路高科创新中心
电话:+86-755-86967710
邮箱:webmaster@szbl.ac.cn
联系我们
隐私政策
SMART
教职工
OA
邮箱
BAY TRIAL
Bay Charm
捐赠
Symposia
EN
首页
关于我们
科学研究
支撑平台
资讯中心
教育培养
人才招聘
党建工作
首页
关于我们
概况
实验室领导
组织架构
大事记
产业合作
资料下载
联系我们
科学研究
科研团队
直属研究机构
支撑平台
平台介绍
仪器设备
资讯中心
综合新闻
科研进展
活动预告
人物专访
科普系列
媒体报道
教育培养
招生信息
SMART导师
教学教务
学生活动
人才招聘
招聘公告
招聘岗位
党建工作
组织建设
党建动态
青年风采
SZBL生活
纪律检查
EN
SMART
教职工
OA
邮箱
BAY TRIAL
Bay Charm
捐赠
Symposia
首页
关于我们
概况
实验室领导
组织架构
大事记
产业合作
资料下载
联系我们
科学研究
科研团队
直属研究机构
支撑平台
平台介绍
仪器设备
资讯中心
综合新闻
科研进展
活动预告
人物专访
科普系列
媒体报道
教育培养
招生信息
SMART导师
教学教务
学生活动
人才招聘
招聘公告
招聘岗位
党建工作
组织建设
党建动态
青年风采
SZBL生活
纪律检查
教职工
采购信息
采购意向公开
非公开招标申请公示
招标采购
竞价采购
合同变更/续签申请公示
诚信公示
政策法规
信息公开
热门搜索:
科研团队
研究机构
关于我们
加入我们
活动预告
仪器预约
资料下载
采购信息
PI招聘
首页
信息公开
正文
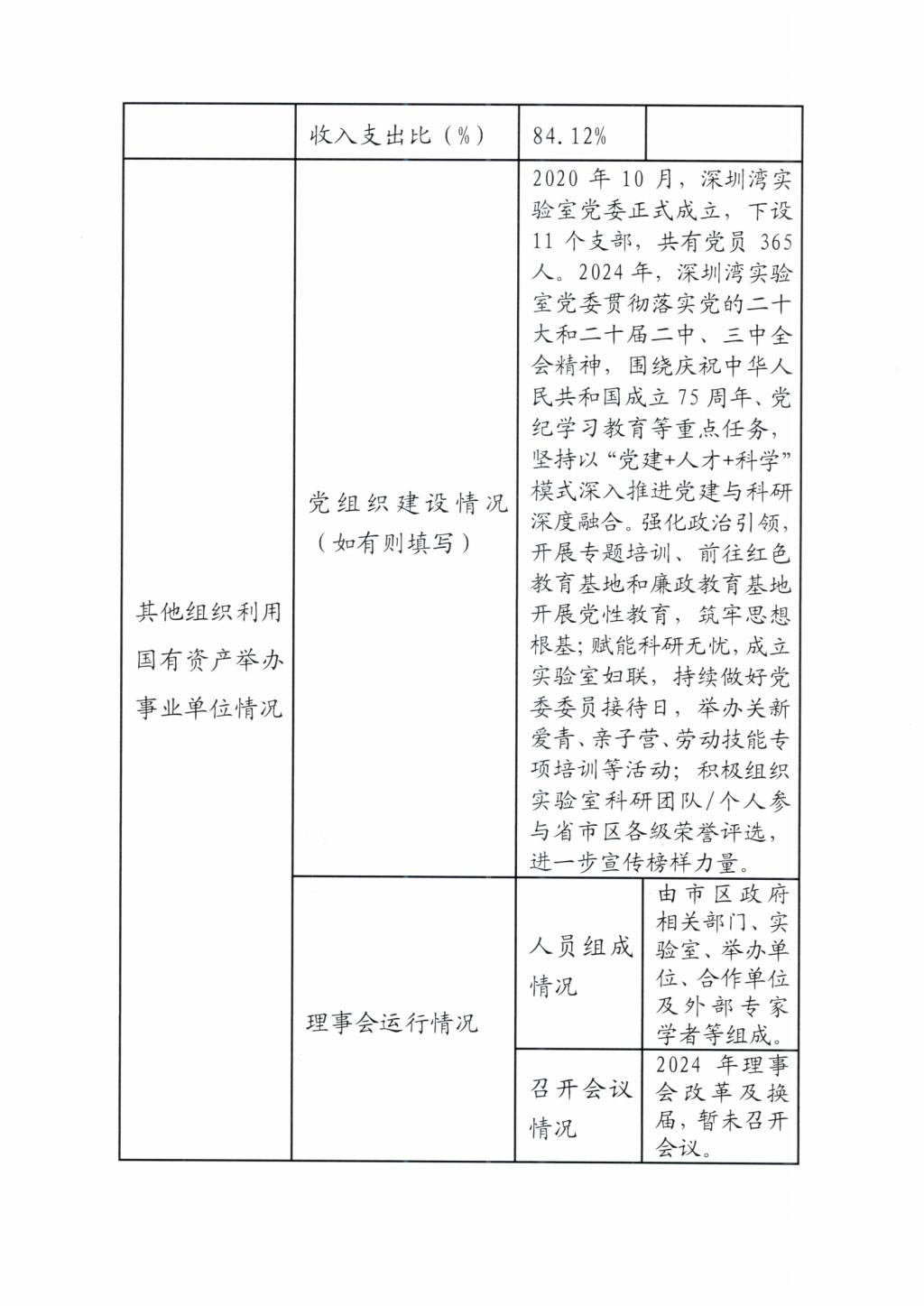
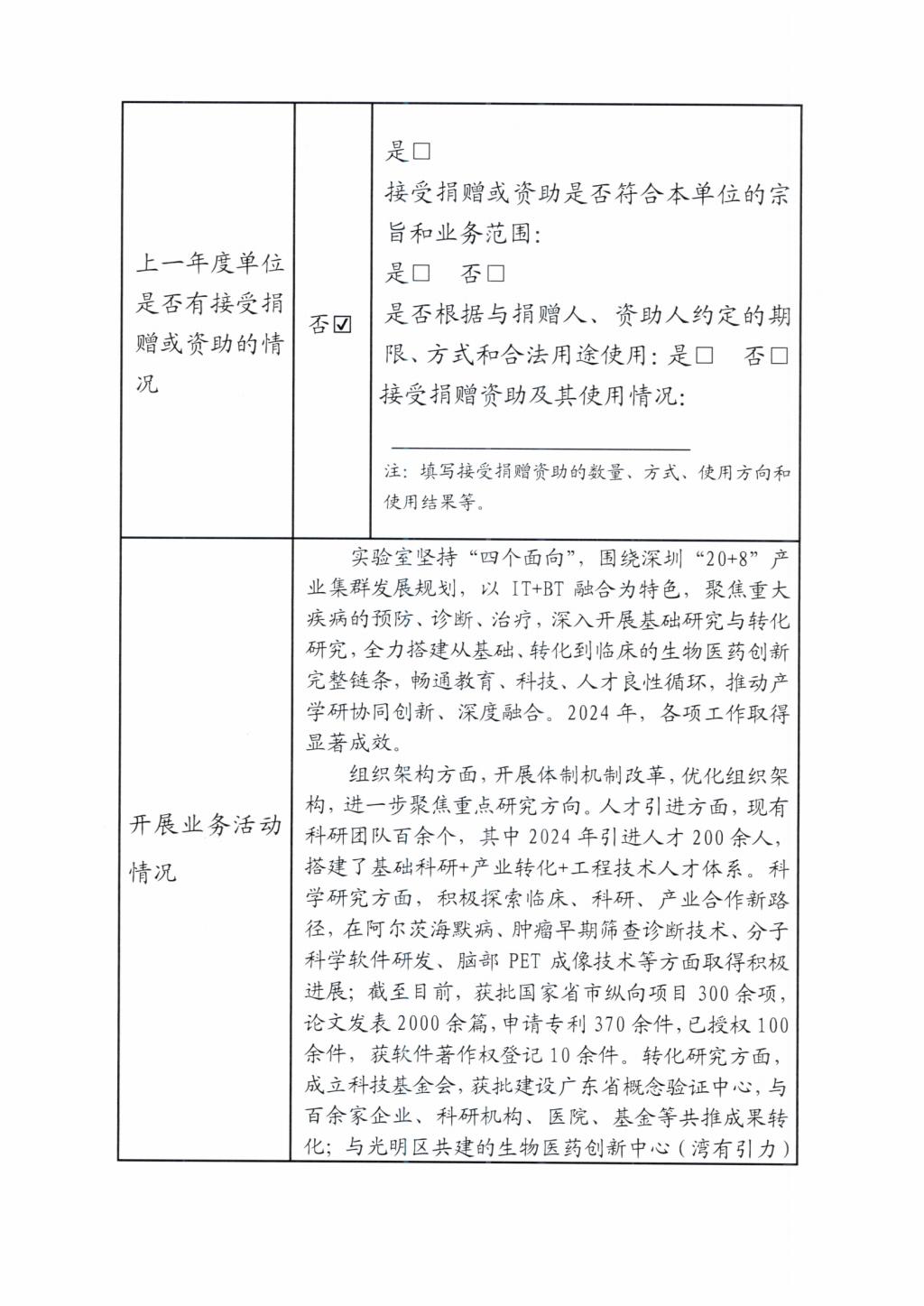
事业单位法人年度报告书(2024)
信息公开
/
2025.04.30
事业单位法人年度报告书(2024年度
上一篇
事业单位法人年度报告书(2025)
2023.10.19
了解详情
下一篇
事业单位法人年度报告书(2023)
2023.10.19
了解详情
热点新闻
深化中法科研合作 共探神经退行性疾病前沿机制——中法神经退行性疾病与分泌国际研讨会成功举办
2026.03.23
了解详情
深圳湾实验室冯根生团队提出肝癌治疗新策略:肝靶向递送突破免疫治疗瓶颈
2026.03.18
了解详情
科研x临床:一场聚焦大脑的学术共振
2026.03.13
了解详情
朱文成博士全职加入深圳湾实验室
2026.03.11
了解详情
颜宁荣获全国三八红旗手标兵称号
2026.03.03
了解详情